- 欢迎来到云南自考网!云南自考网为考生提供云南自考信息服务,网站信息供学习交流使用,非政府官方网站,官方信息以云南教育考试院https://www.ynzs.cn/为准。
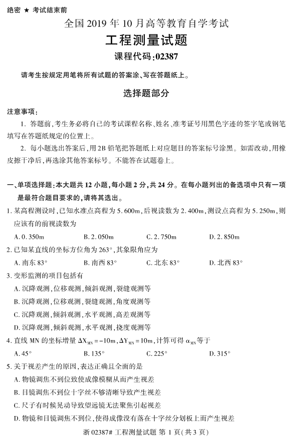
全国2019年10月自考02387工程测量试题
自考在线学习
+问答
以下是云南自考网整理的全国2019年10月自考00169房地产法试题,希望能对各考生有所帮助。






以上是关于全国2019年10月自考02387工程测量试题的简要介绍,想获取更多关于自学考试考学历的相关资讯,如云南自考历年真题、自考解答、复习备考、考试安排、成绩查询、考试资讯等,敬请关注云南自考网(www.ynzikao.cn/)。
云南自考培训报名入口
我已阅读并同意《用户隐私条款》
上一篇:全国2019年10月自考00342高级语言层序设计(一))试题
下一篇:全国2019年10月自考02404工程地质及土力学试题
最近更新
- 2026年4月云南自考试卷汇总(整理版) 04-16
- 2026年4月云南自考中国古代文学史真题答案 04-16
- 2026年4月云南自考00321中国文化概论... 04-16
- 2026年4月云南自考网络营销策划考生... 04-16
- 2026年4月云南自考合同法回忆版真题答案 04-16
- 2026年4月云南自考《公共政策分析》... 04-16
- 2026年4月云南自考15044马克思主义基... 04-16
- 2026年4月云南自考15043中国近代史纲... 04-16
- 2026年4月云南自考《中外教育简史》... 04-16
云南自考
- 2026年4月云南文山自考准考证打印时... 03-21
- 2026年4月云南大理自考准考证打印入口 03-21
- 2026年4月云南临沧自考准考证打印时... 03-21
- 2026年4月云南普洱自考准考证打印入口 03-17
- 2026年4月云南丽江自考准考证打印时... 03-17
- 2026年4月云南保山自考准考证打印入口 03-17
- 2026年4月云南昭通自考准考证打印时... 03-17
- 2026年4月云南玉溪自考准考证打印入口 03-17
- 2026年4月云南曲靖自考准考证打印时... 03-16
扫一扫加入微信交流群
与其他自考生一起互动、学习探讨,提升自己。
扫一扫关注微信公众号
随时获取自考信息以及各类学习资料、学习方法、教程。
扫码小程序选择报考专业
查看云南自考专业
查询最新政策公告
进入历年真题学习
进入在线刷题



